引言
在当代经济和社会发展中,地区信息与数据的精准化管理显得尤为重要。澳门作为中葡文化交汇之地,近年来,在政治、经济、文化等多个领域取得了显著的发展成就。然而,伴随着社会各项需求的不断增长,对于澳门各类信息的快速获取与解析也成了一个亟需解决的问题。本文面向新澳门各个系统平台信息管理的需求,针对精准信息化资料、快速解答方案实践需求、性能优化等方面进行了详细剖析,旨在通过提供一套综合性的性能版升级方案,进一步推动澳门地区信息化建设和应用的快速发展。
新澳门信息资料精准化管理的重要性
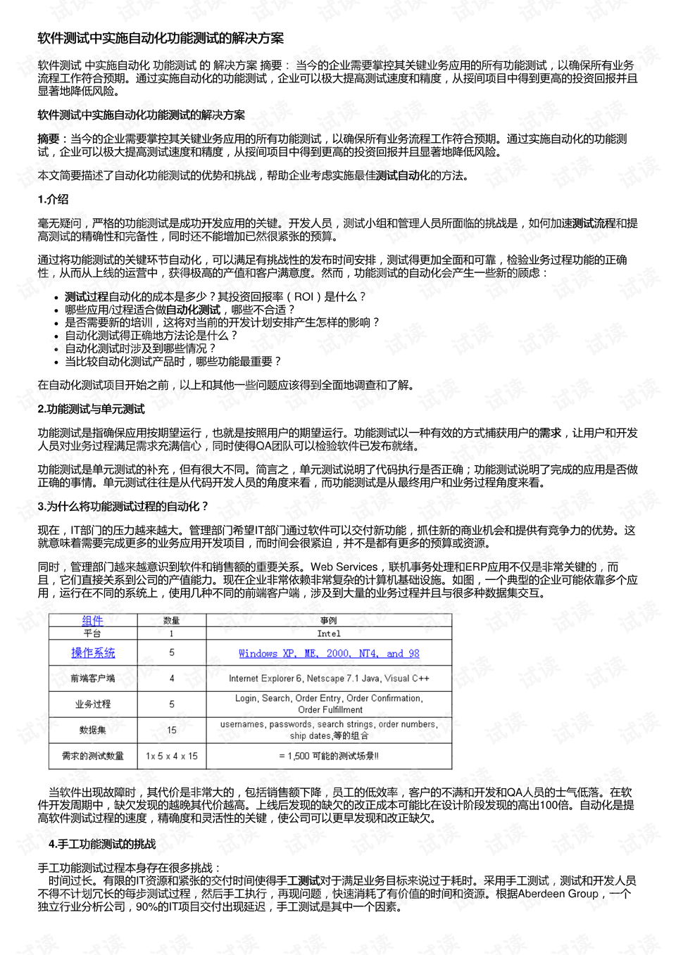
精准化的信息管理对于确保澳门在发展过程中的高效、稳定以及数据安全性至关重要。以下是一些重视准时、准确信息的重要理由:
- 决策依据:准确的信息可以帮助政府和企业做出更明智的决策,推动长远的发展规划。
- 服务优化:实时的数据更新能够改善公共和商业服务,提升市民满意度。
- 经济竞争力:精准的数据分析有助于提升区域经济竞争力,吸引外资和人才。
- 安全保障:快速响应的信息处理能力对于澳门这样的旅游城市来说,对于突发事件的快速响应至关重要。
快速解答方案实践的步骤
快速解答方案的实践通过以下步骤实现:
- 数据收集:首先,需要从各个渠道收集信息,包括政府公开数据、社交媒体、传感器和监控设备等。
- 数据清洗:对收集到的数据进行清洗,去除无效和重复信息。
- 分析整合:利用先进的算法和分析工具对数据进行整合和解释。
- 结果输出:将分析结果转化为可行的方案和建议,供决策者快速决策。
- 反馈调整:根据实施效果进行反馈,调整方案来达到更好的效果。
性能版25.764升级方案的特点
性能版25.764是一套针对提高信息处理速度和效率而设计的升级方案。以下是其主要特点:
- 高速度处理:通过优化算法和硬件资源配置,实现数据快速处理。
- 高准确率:采用先进的机器学习和人工智能技术,提高决策的准确率。
- 可靠性强:该方案包括多层的数据校验和异常处理机制,保证系统的稳定性和可靠性。
- 易维护性:系统架构易于扩展和维护,方便后续升级和优化。
- 用户友好:界面直观易用,方便用户快速上手和使用。
性能版25.764升级方案实施案例分析
以澳门某政府城市数据管理平台为例,性能版25.764方案得到如下应用:
- 智能交通管理:通过优化交通信号灯控制算法,减少交通拥堵,提高道路利用率。
- 灾害应急响应:快速识别灾难发生的区域,自动调配救援资源,第一时间响应灾害。
- 旅游数据分析:分析游客行为模式,优化旅游资源配置,提升游客满意度。
- 政务处理流程优化:简化政务流程,缩短市民等待时间,提升政府服务效率。
实施性能版25.764的挑战和解决方案
虽然性能版25.764方案拥有众多优势,但在实施过程中也面临一些挑战:
- 预算限制:新技术的投入可能需要大量的资金,可以考虑和其他技术投资项目合并,共享资源和降低成本。
- 技术障碍:需要跨学科技术团队的协助和合作,从不同角度解决技术问题。
- 数据安全与隐私:在数据收集和处理的过程中,要严格遵守相关的数据保护法规,保障用户的数据安全与隐私。
为解决这些挑战,以下是一些可能的方案:
- 成本效益分析:进行全面的成本效益分析,以确定投资对回报的比例及投资的合理性。
- 多元团队协作:促进不同专业背景人员的协作,以解决跨学科问题。
- 强化数据安全措施:采用最新的数据加密技术和维护操作,确保数据的安全性。
结论
对澳门这样一个充满活力且快速发展的地区而言,精准的信息化资料管理和快速解答方案是提高效率、响应速度和质量的重要手段。性能版25.764升级方案的目标是巩固和加强新澳门在信息管理与应用方面的优势,进而推动整个地区的可持续发展。通过持续的技术升级和改进,新澳门有望在全球信息化发展中占据有利位置。










