信阳新增确诊病例,疫情形势严峻。当地正密切关注疫情动态,采取一系列应对措施,包括加强监测、隔离和治疗患者,以及加强社区防控和宣传教育。市民需保持警惕,遵守防疫措施,如佩戴口罩、勤洗手、避免聚集等,共同助力疫情防控。
信阳新增确诊病例概述
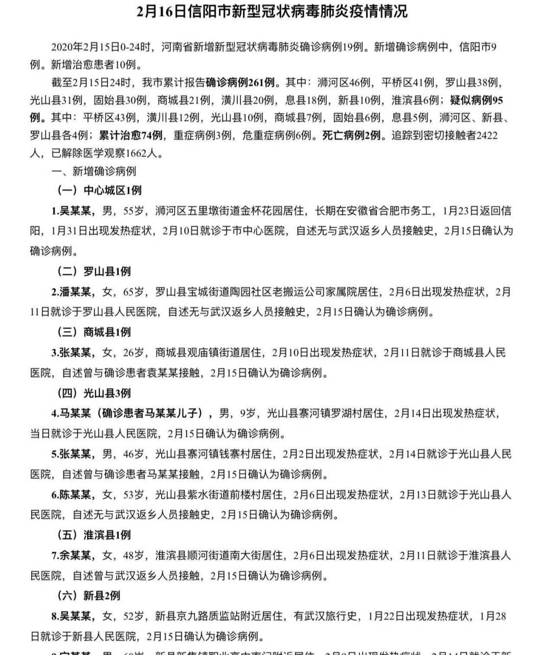
信阳市报告了新增确诊病例,这些病例在全市疫情防控体系的严密运行下被及时发现,目前所有病例均已按照防控方案进行隔离治疗,其密切接触者也已展开追踪和隔离观察。
疫情最新动态
1、病例数量:请持续关注官方发布的最新公告以获取详细数据。
2、病例分布:目前新增病例主要集中在特定区域,相关部门已对这些区域采取严格管理。
3、传播链:经过流行病学调查,所有病例均有明确的传播路径,大部分与社区传播有关。
防控措施
针对当前疫情形势,信阳市已经采取了一系列的防控措施:
1、加强社区管理:对重点区域进行全面封锁,实施严格的出入管控措施。
2、扩大检测范围:对重点人群进行核酸检测,确保疫情及时发现。
3、加强医疗资源配置:增加床位和医护人员,确保患者得到及时有效的治疗。
4、普及防疫知识:通过媒体宣传,提高市民的防疫意识,鼓励大家积极配合防控工作。
案例分析
为了更好地了解信阳新增确诊病例的情况,我们选取了几个典型案例进行分析:
1、家庭聚集性感染事件:提醒市民即使在家中也应保持良好的防疫习惯。
2、企业复工后的防疫工作:为企业复工提供宝贵的防疫经验。
3、通过大规模检测及时发现并隔离病例:证明扩大检测范围在疫情防控中的重要作用。
公众应对建议
1、遵守防疫规定,减少外出,避免聚集。
2、做好个人防护,外出时请佩戴口罩,勤洗手,保持社交距离。
3、及时接种疫苗,提高自身免疫力。
4、关注官方发布的疫情信息,不信谣传谣。
重点提示(加粗斜体)
1、市民需提高警惕,严格遵守防疫规定。
2、社区管理是防控关键,请市民积极配合相关工作。
3、普及防疫知识,共同构建防疫屏障。
4、关注官方信息,不信谣传谣,让我们携手共进,共同打赢这场疫情防控阻击战,信阳市政府将继续加大防控力度,确保市民的生命安全和身体健康。


