缅怀与纪念逝去的演艺巨星,回顾他们的辉煌人生与不朽贡献
摘要:,,对于逝去的演艺巨星,我们应该以尊重和怀念的心态来缅怀和纪念他们。这些演员留下了不朽的艺术作品和珍贵的表演记忆,他们的才华和贡献将永远被铭记。我们可以通过各种方式来表达对他们的敬意和怀念,如举办纪念活动、观看...
里根号航母最新动态揭秘
摘要:里根号航母最新动态”,最新的消息显示,该航母正在进行一系列的训练和演习,以维持其战斗力和作战能力。该航母也在进行必要的维护和升级工作,以确保其现代化和高效性能。这些动态反映了美国海军在全球范围内的持续存在和军事...
濉溪雁鸣新城最新进展与动态更新
摘要:濉溪雁鸣新城有最新动态,相关建设和发展正在持续进行中。具体内容请关注官方发布的信息。在时代的浪潮中,每一座城市都在书写自己的故事,而濉溪雁鸣新城无疑是其中最为引人注目的篇章,我们将为您呈现濉溪雁鸣新城的最新动态...
义乌最新房源,科技重塑居住梦想,开启未来生活新篇章
义乌最新房源以科技重塑居住梦想,引领未来生活新篇章。提供优质的房源信息和全面的服务,让您轻松找到理想的居住环境。体验未来生活的便利和舒适,享受科技带来的智能化服务,让您的居住体验更加美好。摘要字数在100-200字之...
朝鲜地震最新动态发布,自然之旅与内心宁静的探索
今日发布朝鲜地震最新动态。自然之旅不仅是探索外界,也是探索内心的宁静之地。此次地震消息引起关注,提醒我们在关注自然灾害的同时,也要关注内心的平衡与宁静。通过自然之旅,我们能更好地理解自然的力量,同时找到内心的安宁。在...
临沂王府板厂招聘信息详解,岗位解读与个人观点分享
临沂王府板厂发布招聘信息,正在寻找人才加入。该招聘信息内容包括岗位名称、任职要求、薪资待遇等。个人观点认为,这是一个不错的就业机会,对于寻找工作的人而言值得关注。该板厂是一家规模较大的企业,提供的岗位多样,对于有相关...
探索未知!隐藏在小巷中的特色小店,最新域名带你领略独特体验!
摘要:最新域名带你探索隐藏在小巷中的特色小店,这些神秘店铺绝对让你耳目一新,未曾体验过。这里汇聚了各种独特的风情和创意,是城市中的隐藏宝藏,不容错过。这家小店位于城市的老街区,周围环绕着古老的建筑和熙熙攘攘的人群,如...
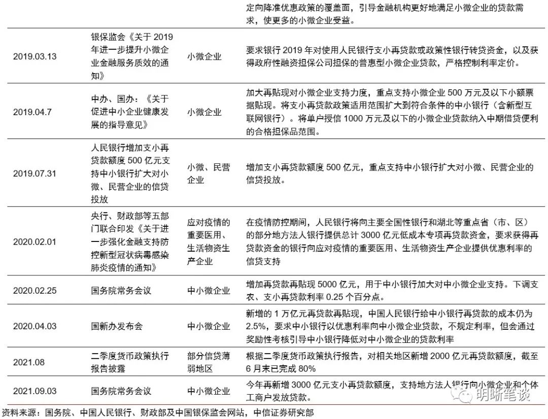
最新再贷款政策详解,申请流程与利用策略指南
摘要:最新再贷款政策详解,包括申请与利用。通过此政策,个人和企业可获得更多资金支持,促进经济发展。申请流程简便,需了解政策要求,提交相关材料至银行。利用再贷款政策时,应合理规划资金用途,确保符合政策导向,以最大化利用...
2017年襄城县最新招聘信息,学习变化,成就自信与梦想之路
摘要:最新襄城县招聘信息发布,涵盖多个行业和职位,提供学习机会和成长平台。通过不断学习和努力,实现个人成就和梦想。招聘信息旨在为广大求职者提供就业机会,共创美好未来。抓住机会,加入襄城县招聘行列,共同开启职业新篇章。...
中信出版股票,时代印记与文化的传承之路
中信出版股票是文化产业的代表之一,承载着时代的印记和文化的传承。随着时代变迁,中信出版积极响应国家政策,不断拓展业务领域,加强内容创新,致力于提供优质的出版服务。中信出版股票的发展不仅反映了文化产业的发展脉络,也体现...









